V2EX = way to explore
V2EX 是一个关于分享和探索的地方
现在注册
已注册用户请  登录
zbinlin
V2EX  ›  投资

有没有人知道 A 股里的涨跌停限制价格是如何计算出来的?

  •  
  •   zbinlin · 2025 年 8 月 30 日 · 3468 次点击
    这是一个创建于 194 天前的主题,其中的信息可能已经有所发展或是发生改变。

    就我所知的,主板的涨跌限制是 ±10%,科创/创业板是 ±20%,北交所是 ±30%。

    原来我以为是按 昨收价 * (1 ± 0.x) ,然后四舍五入得到两位小数的。

    直到我遇到了 873223 这只股票,这是北交所的股票,限制在 ±30%。

    以周五为例,昨收价是 16.76 元,按我的计算:

    • 涨停价:16.76 * (1 + 0.3) = 21.788 四舍五入后应该是 21.79 ,但实际的是 21.78
    • 跌停价:16.76 * (1 - 0.3) = 11.732 四舍五入后应该是 11.73 ,但实际的是 11.74

    这有点搞不懂交易所是怎么进行舍入的?

    21 条回复    2025-09-01 21:36:03 +08:00
    foufoufm
        1
    foufoufm  
       2025 年 8 月 30 日   ❤️ 1
    因为他们不是用四舍五入,而是单纯使用舍弃股价分以后的数字保证数据稳定性
    cpstar
        2
    cpstar  
       2025 年 8 月 30 日   ❤️ 1
    这种场景,你觉得该用四舍五入么?涨停往下取整,跌停网上取整
    zbinlin
        3
    zbinlin  
    OP
       2025 年 8 月 30 日
    @foufoufm 截取的话也不对呀,倒是有点像 @cpstar 说的那样,但还真没听说过这种方式。
    zbinlin
        4
    zbinlin  
    OP
       2025 年 8 月 30 日
    @cpstar 也不像是这样取的, 股票 600410 在 08-19 日,昨收价是:20.68 涨幅限制 10%,那天的涨停价是 22.75 ,而按 20.68 * 1.1 = 22.748 的。
    LngfoWng
        5
    LngfoWng  
       2025 年 8 月 30 日 via iPhone   ❤️ 1
    LngfoWng
        6
    LngfoWng  
       2025 年 8 月 30 日 via iPhone
    你直接去找各自交易所的交易规则看看
    LngfoWng
        7
    LngfoWng  
       2025 年 8 月 30 日 via iPhone
    上交所
    LngfoWng
        9
    LngfoWng  
       2025 年 8 月 30 日 via iPhone
    xiongr
        10
    xiongr  
       2025 年 8 月 31 日 via Android   ❤️ 1
    这个很难理解吗?直白一点,就是单日不能涨超过该股票的上限百分比,不能跌超过该股票的下限百分比。
    16.76×( 1+0.3 )=21.788 ,因为规则不能超过 30%,所以只能 21.78 ,21.79 就超 30%了。
    16.76×( 1-0.3 )=11.732 ,因为规则不能超过 30%,所以只能 11.74 ,11.32 就超 30%了。
    LngfoWng
        11
    LngfoWng  
       2025 年 8 月 31 日 via iPhone
    @xiongr 其实不是难不难理解的问题 是北交所规则不一样 上交所和深交所都用的四舍五入
    LngfoWng
        12
    LngfoWng  
       2025 年 8 月 31 日 via iPhone
    @xiongr 就如同上交所和深交所收盘价规则不一样 一个收盘集合竞价 一个收盘连续竞价 你得去看对应交易所的交易规则怎么规定
    zbinlin
        13
    zbinlin  
    OP
       2025 年 8 月 31 日
    @xiongr 你看我前面回答的这个就不符合你说的:股票 600410 在 08-19 日,昨收价是:20.68 涨幅限制 10%,那天的涨停价是 22.75 ,而按 20.68 * 1.1 = 22.748 的。

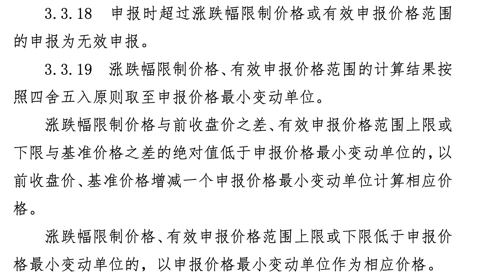
    @LngfoWng 北交所那个我就只找到你截图里的那个公式,没有找到是用什么方式进行舍入。
    LngfoWng
        14
    LngfoWng  
       2025 年 8 月 31 日 via iPhone
    @zbinlin 看公式上面那句话 涨跌幅限制在正负 30%之内才是有效申报 所以北交所用的小数截断 上交所深交所用的四舍五入
    LngfoWng
        15
    LngfoWng  
       2025 年 8 月 31 日 via iPhone   ❤️ 1
    @zbinlin 北交所用四舍五入就会出现超过正负 30%的范围
    zbinlin
        16
    zbinlin  
    OP
       2025 年 8 月 31 日
    @LngfoWng 这太隐晦了。
    LngfoWng
        17
    LngfoWng  
       2025 年 8 月 31 日 via iPhone   ❤️ 1
    @zbinlin 不同交易所不同交易规则 网上搜索《北京证券交易所交易规则》《上海证券交易所交易规则》《深圳证券交易所交易规则》
    whathappen
        18
    whathappen  
       2025 年 8 月 31 日
    有没可能有人出了限价(并且有人想接)的时候就触发停板了,实际上并没有成交,所以你也看不到这个价。
    zbinlin
        19
    zbinlin  
    OP
       2025 年 8 月 31 日
    @whathappen 触发停板是什么意思?涨/跌停板价格只是一个价格限制,没有触及到临时停牌,还是可以正常交易的。
    unused
        20
    unused  
       2025 年 9 月 1 日 via Android
    连板了,op 发财没
    zbinlin
        21
    zbinlin  
    OP
       2025 年 9 月 1 日
    @unused 我没买
    关于   ·   帮助文档   ·   自助推广系统   ·   博客   ·   API   ·   FAQ   ·   Solana   ·   1342 人在线   最高记录 6679   ·     Select Language
    创意工作者们的社区
    World is powered by solitude
    VERSION: 3.9.8.5 · 34ms · UTC 23:52 · PVG 07:52 · LAX 16:52 · JFK 19:52
    ♥ Do have faith in what you're doing.